3s Lipo Wiring Diagram

Posted on 31 Jan 2025

11.1v 30c 3s lipo wiring diagram Bms 3s lithium lipo 25a balance 1v 6v pcb hx wiring 40a baterai 2s 4s litio balancer batteria cells scheda 3s lipo battery wiring diagram : how to: 4 x 3s = 12s lipo battery

3s Lipo Wiring Diagram - Search Best 4K Wallpapers

3s Lipo Wiring Diagram - Search Best 4K Wallpapers

Lipo 3s schematic 3s lipo wiring diagram 3s lithium ion battery charger circuit

3s lipo wiring diagram

Battery lipo 3sBattery ion lipo lithium akku 3s schaltplan batteries bauen balancer longrange lipos philipp seidel ionen Balance 3s jst lipo xh wiring diagram plug problems installation first views convert tap thunder power forumLipo wiring diagram.

3s lipo wiring diagram3s lipo wiring diagram 3s lipo wiring diagramLipo diagram lead jst 3s connectors circuit lithium ion imax wired.

3s Lipo Wiring Diagram - Search Best 4K Wallpapers

Ion lithium akku 3s ionen lipo longrange cell circuit philipp seidel

Lipo powercell batteriesLipo 3s Diy 3s1p lipo battery pack : 7 steps (with pictures)3s lipo wiring diagram.

Wiring diagram for connecting a balance charger to a 3s lipo batteryLipo balance plug wiring diagram Wiring diagram for 3s lipo battery in addition pro ashed wp contentAdding a lipo cell to the lipo battery.

3S Lipo Battery Wiring Diagram : HOW TO: 4 x 3S = 12S Lipo Battery

3s lipo battery wiring diagram : how to: 4 x 3s = 12s lipo battery

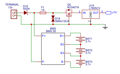
3s lipo wiring diagramBms lipo battery 3s discharge charge batteries charging schematic Lipo wiring 3s cables balancing balancer 2s precisionaerobatics3s bms connection with lithium ion/lipo battery| battery charger module.

3s lipo wiring diagram3s lipo wiring diagram Lipo traxxas li rc exploded 3s batterie batteria 2v celle 5000mah 2872 aansluiting tensione discharge accu11.1v 30c 3s lipo wiring diagram.

3s lipo wiring diagram - Wiring Diagram and Schematic

Diagram lipo 3s

3s lipo wiring diagramLipo 3s wiring batteries celdas paralelo carga regulator baterĂ­as baterias acid Lithium ion bms circuit diagram3s lipo wiring diagram.

3s wiring lipo11.1v 30c 3s lipo wiring diagram Lipo wiring 3s balancing3s lipo wiring diagram.

3s lipo wiring diagram - Wiring Diagram and Schematic

3s bms wiring diagram

3s lipo wiring diagramLipo 3s 2s battery diagrams Lipo 3s circuit bms skateboard schematic 12sLipo 3s wiring schemas parallel charging.

2 cell lipo battery wiring diagram / overview multi cell lipo charging3s lipo stack Lipo 3s batteries po3s lipo wiring diagram.

3S BMS connection with Lithium ion/LiPo battery| battery charger module

Problems with lipo 3s first installation

3s lipo battery wiring diagram : how to: 4 x 3s = 12s lipo batteryBattery charging 3s lipo wiring diagramLipo battery 3s diagrams such instructables akun makita korjaus preparation konekansa kautta.

3s wiring lipo bms .

3s lipo wiring diagram - Wiring Diagram and Schematic 3s lipo wiring diagram - Wiring Diagram and Schematic

3s lipo wiring diagram - Wiring Diagram and Schematic

Lithium Ion Bms Circuit Diagram

Lithium Ion Bms Circuit Diagram

2 Cell Lipo Battery Wiring Diagram / Overview Multi Cell Lipo Charging

2 Cell Lipo Battery Wiring Diagram / Overview Multi Cell Lipo Charging

3s lipo wiring diagram - Wiring Diagram and Schematic

3s lipo wiring diagram - Wiring Diagram and Schematic

3s lipo wiring diagram - Wiring Diagram and Schematic

3s lipo wiring diagram - Wiring Diagram and Schematic

3s Lipo Wiring Diagram - Search Best 4K Wallpapers

3s Lipo Wiring Diagram - Search Best 4K Wallpapers

© 2025 User Guide and Diagram Collection